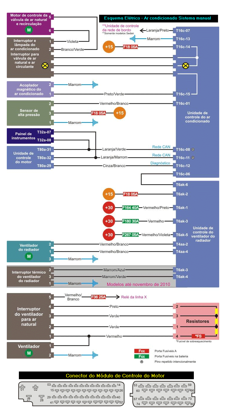
ESQUEMA EL�TRICO
VALORES DO SISTEMA