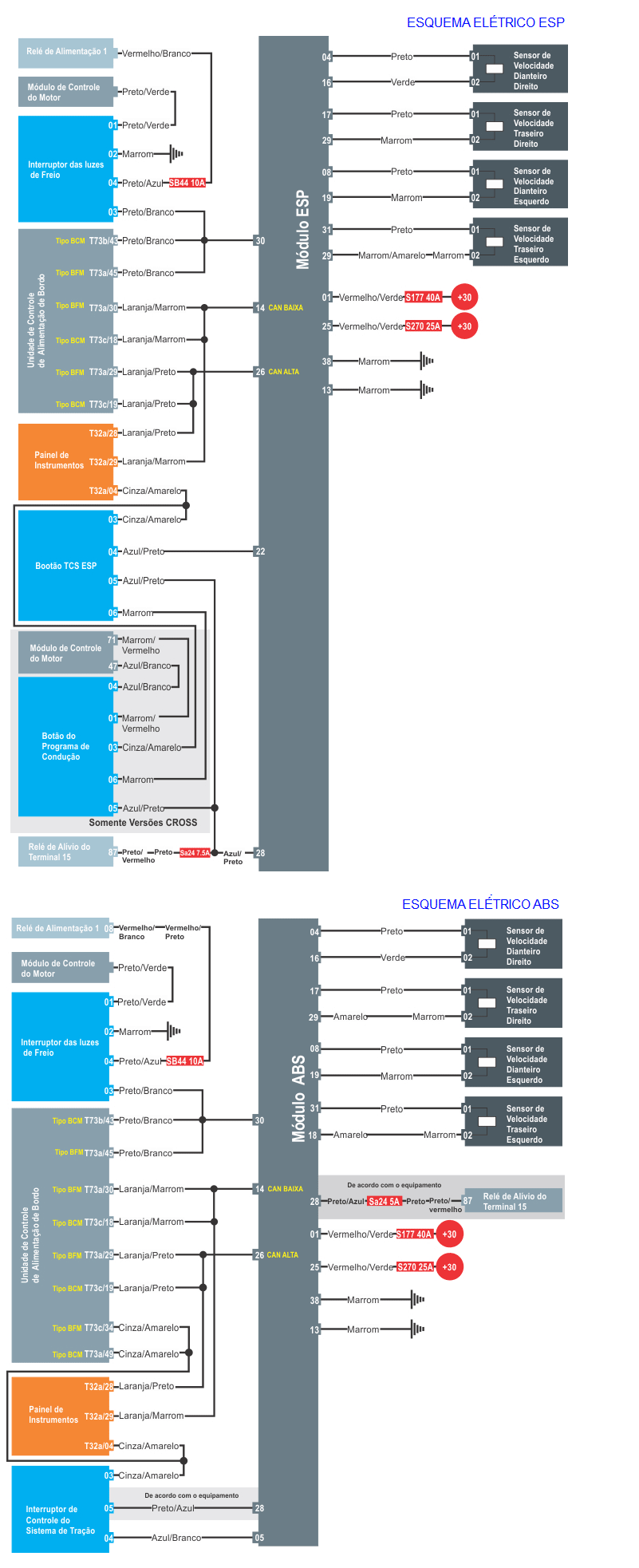
ESQUEMA EL�TRICO
SENSORES DO SISTEMA