V6 Diesel
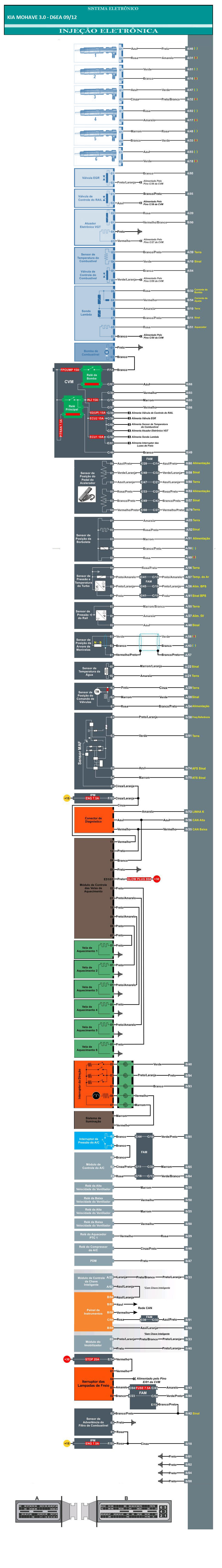
Motor D6EA 3.0 V6 CRDI

Hyundai Veracruz / Kia Mohave

Esquema de Injeção Eletrônica e Gestão de Fusíveis

Menu de Consulta

Injeção Eletrônica

Diagrama técnico da ECU e pinagem dos sensores.

Esquema Injeção D6EA

Central Elétrica e Relés

Localização e identificação completa das centrais (Cofre e Cabine).

Torques e Apertos - Motor D6EA

Torques Motor V6